股票代码:688047
请输入搜索条件
邮箱登录
点击图片刷新
忘记密码
点击图片刷新

适配认证业务介绍

龙芯面向信息化及行业特定需求,包括但不限于如:计算机(台式机、笔记本、一体机)、服务器、存储、云计算、网络通信安全产品、工控互联网、行业应用等领域。建设开放的龙芯生态圈,与板卡、软件、整机厂商建立紧密的合作关系,为下游企业提供基于龙芯CPU的各类参考解决方案并提供完善的技术支持与服务。

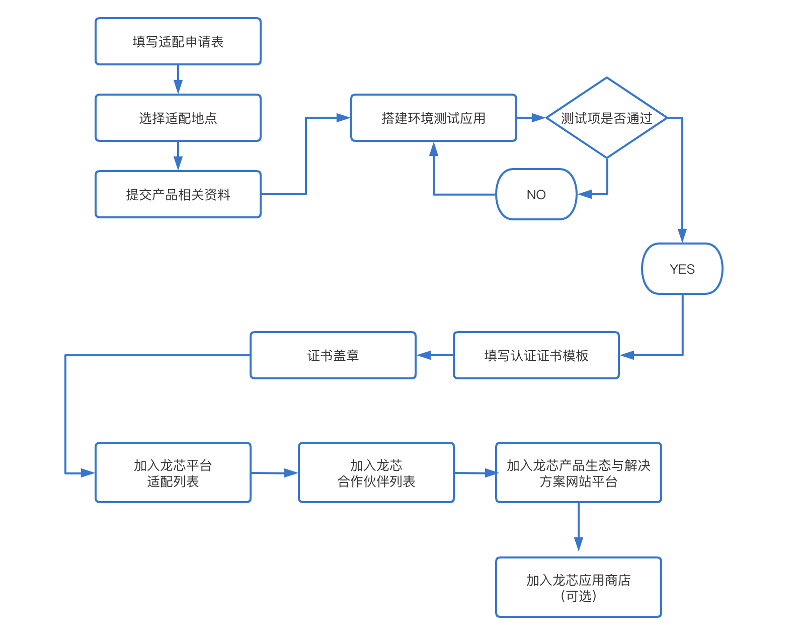
适配认证流程

认证范围

龙芯兼容适配认证业务主要包括三部分:软件产品认证、硬件产品认证、外设产品认证。整体认证架构如下图:

一、软件产品认证

1. 认证范围

龙芯平台软件产品测试认证范围包括:数据库、中间件、应用软件、安全监控等。

2. 认证指标

功能指标:

功能齐全,至少应包括界面展示、后台管理等部分,其应用具体功能应满足用户单位的用户需求文档内对应的功能需求。

兼容性良好,能实现与龙芯平台下与各软硬件部件的良好衔接,做好界面的细节设计,使各部件之间能安全可靠地进行信息交流。

易用性良好,应提供给用户完善的说明文档并且满足用户日常操作习惯,各项主要功能应当简便易操作。

应提供升级功能,保证系统能够持续升级支持新的软硬件产品及用户需求,能够与龙芯平台保持同步兼容。

性能指标:

应在模拟日常用户使用环境下,进行正常操作运行下保证系统访问及事务处理效率满足应用开发需求。

应在模拟大量用户使用环境下,进行高数据流量的操作下保证系统访问。

安全性指标

应能保证数据访问的安全性,采用多层架构,实现数据与程序的完全分离,前台与后台的分离等。应当能够对关键数据采取访问权限限制,保证关键数据的访问安全性。应采用严格的操作员身份认证机制,防止伪造身份人员冒用系统资源。应采用系统帐号加密处理功能,具备登录验证功能。应能对网页请求/响应内容中的非法关键字进行检测过滤。应能够识别和阻断应用层拒绝服务攻击。应能够识别和阻断敏感信息泄露、恶意代码攻击等攻击行为。应具有系统操作日志记录功能。

可靠性指标证书盖章

在正常使用环境下,应能长期稳定运行,在无硬件故障和非人工干预的情况下应能够保持各项功能正常使用。

在偶发性故障而发生自动热启动时,应能够在短时间内自动恢复重启前状态并继续提供相应业务功能。

二、硬件产品认证

1. 认证范围

龙芯兼容适配硬件产品认证范围包括:服务器、PC、笔记本等。

2. 认证指标

功能指标:

应通过安装测试、启动/关闭测试、硬件识别测试、OS基本功能测试、OS基本服务测试等,满足测试对象与龙芯平台之间的基本兼容性。

性能指标:

应使用龙芯硬件自动化测试框架进行CPU、文件系统、内存、网络、系统等方面性能测试,各测试项指标应与理论值相符。

三、 外设产品认证

1. 认证范围

龙芯兼容适配外设产品认证范围包括:打印机、扫描机、高拍仪、USBKey等。

2. 认证指标

功能指标:

应通过硬件识别、接口连接、驱动安装、基本设置等功能测试,满足与龙芯平台之间的基本兼容性。

性能指标:

应与厂家发布的理论值相符。

Loongnix适配要求

1. 被测产品可以选择多个操作系统进行测试,但至少需与龙芯社区版操作系统Loongnix完成适配。

2. 对于完成适配的软件安装包,龙芯公司有三种方式代为发行:(1)软件安装包集成到Loongnix操作系统,在Loongnix安装镜像中预装;(2)将软件安装包上传到Loongnix的网络源(www.loongnix.org),用户可以通过网络进行下载安装。(3)提交进入Loongnix应用商店。

3. 上述三种方式由厂商自愿选择。软件版权归原厂商,Loongnix不提供服务支持,厂商可以根据需要采用License证书、限时试用等机制。具体向Loongnix、应用商店的提交流程另行提供。

适配认证业务介绍

龙芯面向信息化及行业特定需求,包括但不限于如:计算机(台式机、笔记本、一体机)、服务器、存储、云计算、网络通信安全产品、工控互联网、行业应用等领域。建设开放的龙芯生态圈,与板卡、软件、整机厂商建立紧密的合作关系,为下游企业提供基于龙芯CPU的各类参考解决方案并提供完善的技术支持与服务。

适配认证流程

认证范围

龙芯兼容适配认证业务主要包括三部分:软件产品认证、硬件产品认证、外设产品认证。整体认证架构如下图:

一、软件产品认证

1. 认证范围

龙芯平台软件产品测试认证范围包括:数据库、中间件、应用软件、安全监控等。

2. 认证指标

功能指标:

功能齐全,至少应包括界面展示、后台管理等部分,其应用具体功能应满足用户单位的用户需求文档内对应的功能需求。

兼容性良好,能实现与龙芯平台下与各软硬件部件的良好衔接,做好界面的细节设计,使各部件之间能安全可靠地进行信息交流。

易用性良好,应提供给用户完善的说明文档并且满足用户日常操作习惯,各项主要功能应当简便易操作。

应提供升级功能,保证系统能够持续升级支持新的软硬件产品及用户需求,能够与龙芯平台保持同步兼容。

性能指标:

应在模拟日常用户使用环境下,进行正常操作运行下保证系统访问及事务处理效率满足应用开发需求。

应在模拟大量用户使用环境下,进行高数据流量的操作下保证系统访问。

安全性指标

应能保证数据访问的安全性,采用多层架构,实现数据与程序的完全分离,前台与后台的分离等。应当能够对关键数据采取访问权限限制,保证关键数据的访问安全性。应采用严格的操作员身份认证机制,防止伪造身份人员冒用系统资源。应采用系统帐号加密处理功能,具备登录验证功能。应能对网页请求/响应内容中的非法关键字进行检测过滤。应能够识别和阻断应用层拒绝服务攻击。应能够识别和阻断敏感信息泄露、恶意代码攻击等攻击行为。应具有系统操作日志记录功能。

可靠性指标证书盖章

在正常使用环境下,应能长期稳定运行,在无硬件故障和非人工干预的情况下应能够保持各项功能正常使用。

在偶发性故障而发生自动热启动时,应能够在短时间内自动恢复重启前状态并继续提供相应业务功能。

二、硬件产品认证

1. 认证范围

龙芯兼容适配硬件产品认证范围包括:服务器、PC、笔记本等。

2. 认证指标

功能指标:

应通过安装测试、启动/关闭测试、硬件识别测试、OS基本功能测试、OS基本服务测试等,满足测试对象与龙芯平台之间的基本兼容性。

性能指标:

应使用龙芯硬件自动化测试框架进行CPU、文件系统、内存、网络、系统等方面性能测试,各测试项指标应与理论值相符。

三、 外设产品认证

1. 认证范围

龙芯兼容适配外设产品认证范围包括:打印机、扫描机、高拍仪、USBKey等。

2. 认证指标

功能指标:

应通过硬件识别、接口连接、驱动安装、基本设置等功能测试,满足与龙芯平台之间的基本兼容性。

性能指标:

应与厂家发布的理论值相符。

Loongnix适配要求

1. 被测产品可以选择多个操作系统进行测试,但至少需与龙芯社区版操作系统Loongnix完成适配。

2. 对于完成适配的软件安装包,龙芯公司有三种方式代为发行:(1)软件安装包集成到Loongnix操作系统,在Loongnix安装镜像中预装;(2)将软件安装包上传到Loongnix的网络源(www.loongnix.org),用户可以通过网络进行下载安装。(3)提交进入Loongnix应用商店。

3. 上述三种方式由厂商自愿选择。软件版权归原厂商,Loongnix不提供服务支持,厂商可以根据需要采用License证书、限时试用等机制。具体向Loongnix、应用商店的提交流程另行提供。

Copyright © 2008-2022 龙芯中科技术股份有限公司 京ICP备14017781号-1京公网安备 11010802035786 号

本网站由龙芯3C5000服务器提供强劲动力